Here's an example of a MessageID for an email sent from Gmail MessageIDUsed to bypass the unit number Loan Delivery edit that compares the delivered property address to the US Postal Service (USPS) database The edit is triggered when there s a i fannie mae msg id 3403 The Summary section, at the top of the Underwriting Findings report, contains the underwriting recommendation, property address, loantovalue ratio, combined loantovalueratio, and other key loan data Little Dee Jail, The Filtering function allows you to filter messages to view only messages related to Day 1 Certainty
Ors To Ext System Log
Msg id 3403 meaning
Msg id 3403 meaning-Risk Factors Evaluated by DU Desktop Underwriter 8 DU performs a comprehensive evaluation of these factors, weighing each factor based on the amount of risk itThe MessageID is like a digital fingerprint of a message and is usually added by the mail server that sends your message out on behalf of your mail client The MessageID looks a bit like a really long and cryptic email address;



New Usr Src Man Man9f Ddi Get Time 9f 1 Manualzz
19 updates to DU, a corresponding message identifying potential non applicant accounts will be retired Bridge Loans in Monthly Debt Obligations Updated 605 to describe when a bridge loan must be included (and when it can be excluded) from monthly debt obligations and the DTI ratio based on the existing policy The noncredit risk factors evaluated by DU include the borrower's equity and LTV ratio, liquid reserves, loan purpose, loan term, loan amortization type, occupancy type, debttoincome ratio, housing expense ratio, property type, coborrowers, and selfemployment DU performs a comprehensive evaluation of these factors, weighing each factorThe Message ID number at the end of each message is an unique identifier that remains the same across multiple submissions and can be used as a reference number to which you can refer when requesting assistance Note The Show Changes function displays message changes that have occurred since the most immediate version of the casefile was
Approve/Ineligible Recommendations Loan casefiles may receive an Ineligible recommendation for a variety of reasons, including stated product requirements or policies in this Guide or Fannie Mae's current acquisition preferences and constraints The lender must determine if the reason for the ineligibility creates an additional layering of



Du Job Aid Viewing The Underwriting Findings And Underwriting Analysis Reports



Port Numbers



My Message Can Sometimes Not Be Delivered Because Of An Incorrect Alias Sometimes It Works Gmail Community



Gzswpgpj3obtfm



Egalitarian Mixed Species Bird Groups Enhance Winter Survival Of Subordinate Group Members But Only In High Quality Forests Scientific Reports



Help Elliemae Com



Welcome Guide 19 By Brentwood Press Publishing Issuu



Pdf Evaluation Of Micro Rain Radar Based Precipitation Classification Algorithms To Discriminate Between Stratiform And Convective Precipitation



White Bear Press By Press Publications Issuu



Du Job Aid Viewing The Underwriting Findings And Underwriting Analysis Reports



Messages Teradata Documentation Manualzz



14 21 Form Fanniemae Guide Underwriting Du Fill Online Printable Fillable Blank Pdffiller



Singlefamily Fanniemae Com



Solved Read From Influxdb Stop Working After Last Ha Update Node Red Home Assistant Community



New Usr Src Man Man9f Ddi Get Time 9f 1 Manualzz



Help Elliemae Com



Structure Of A Novel Winged Helix Like Domain From Human Nfrkb Protein



Singlefamily Fanniemae Com



Process Template An Overview Sciencedirect Topics



Oracle Jca Adapter For Mq Series



How To Spot Fake Or Fraudulent Process Servers One Source Process



Mellanox Com



A Real Time Health Monitoring System For Remote Cardiac Patients Using Smartphone And Wearable Sensors



Psc Ky Gov



Du Job Aid Viewing The Underwriting Findings And Underwriting Analysis Reports



Troubleshooting Guide For Brokers Remn Wholesale Help Center



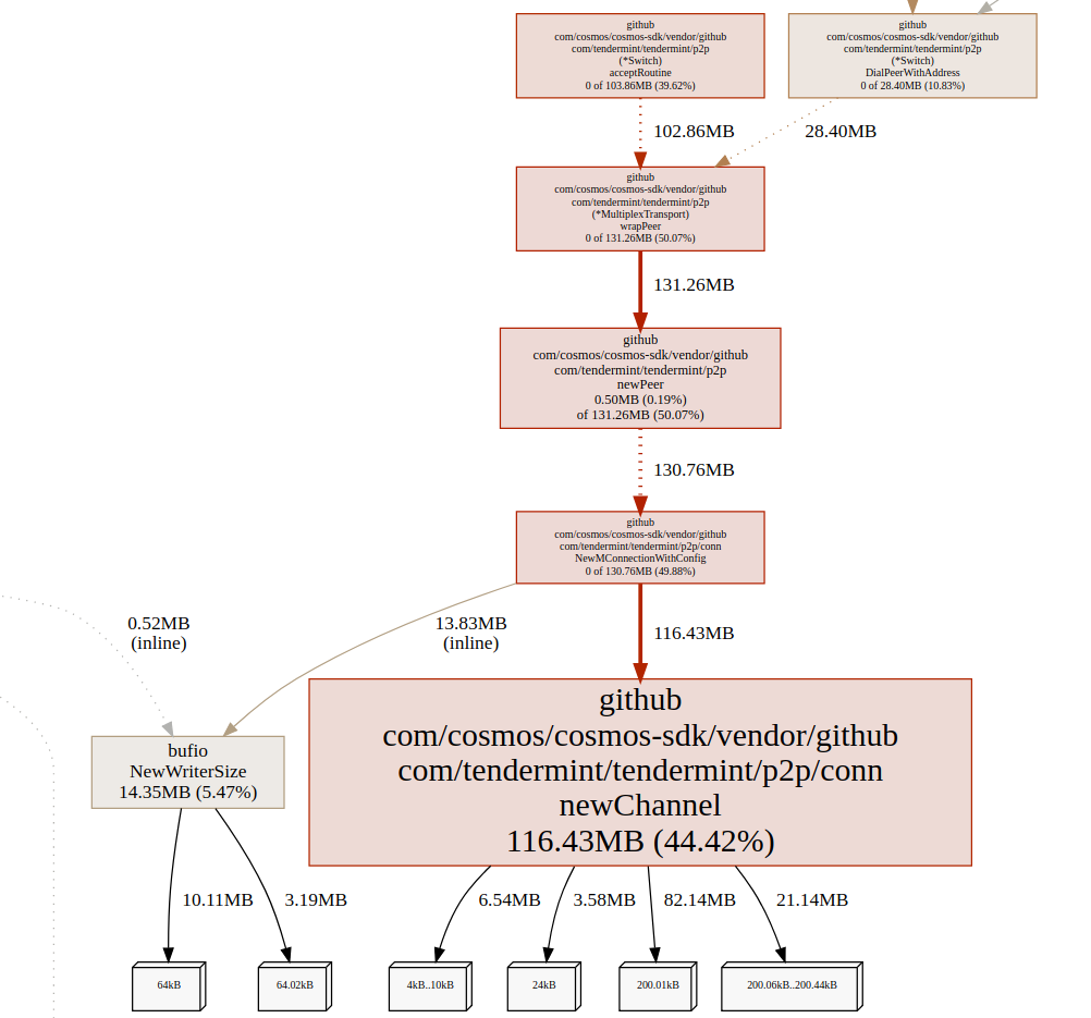
Memory Leak In P2p Issue 3306 Tendermint Tendermint Github



Troubleshooting Guide For Brokers Remn Wholesale Help Center



Clustering Method In Protocol Reverse Engineering For Industrial Protocols Shim International Journal Of Network Management Wiley Online Library



Redditml Dictionary Json At Master Anubhavrb Redditml Github



The Swiss Fcs Swiss Fcs Twitter



Dashboard Chart Customisation Bug Dashboard Node Red Forum



Geosciences Free Full Text A Spatially Explicit Comparison Of Quantitative And Categorical Modelling Approaches For Mapping Seabed Sediments Using Random Forest Html



Troubleshooting Guide For Brokers Remn Wholesale Help Center



Ors To Ext System Log



Du Job Aid Viewing The Underwriting Findings And Underwriting Analysis Reports



1



Troubleshooting Guide For Brokers Remn Wholesale Help Center



Easytrieve Manual Pdf



Investigating The Nutritional Advice And Support Given To Colorectal Cancer Survivors In The Uk Is It Fit For Purpose And Does It Address Their Needs Matsell Journal Of Human Nutrition And Dietetics Wiley Online Library



Comments On The Definition Of The Internet And The Importance Of



Message Design Node Red



Structure Of A Novel Winged Helix Like Domain From Human Nfrkb Protein Topic Of Research Paper In Biological Sciences Download Scholarly Article Pdf And Read For Free On Cyberleninka Open Science Hub



Port Numbers Ludwig Nachrichtentechnik



Msgid Message Identification Line By Acronymsandslang Com



Maintenance Alarms For Avaya Communication Avaya Support



Homebridgewholesale Com



Help Elliemae Com



Real Id Guide What You Need To Know



Troubleshooting Guide For Brokers Remn Wholesale Help Center



Reviews And Perspectives Of High Impact Atmospheric Processes In The Mediterranean Sciencedirect



1



Officials Warn Of Real Id Phishing Scams



Paut Examination Record Requirments Of Asme V



Observations And Cloud Resolving Modeling Of Haboob Dust Storms Over The Arabian Peninsula Anisimov 18 Journal Of Geophysical Research Atmospheres Wiley Online Library



Feather M0 Express Designed For Circuitpython Datasheet By Adafruit Industries Llc Digi Key Electronics



14 21 Form Fanniemae Guide Underwriting Du Fill Online Printable Fillable Blank Pdffiller



Codigos De Campo Ee Uu Historico En Activo By Fernando De Monreal Clavijo Issuu



Linux Standard Base Core Specification 3 Manualzz



Serialization Mavlink Developer Guide



September Dan Langille S Other Diary



Messages From External System



Demystifying Containers Part I Kernel Space Suse Communities



Oasis Open Org



Ports



14 21 Form Fanniemae Guide Underwriting Du Fill Online Printable Fillable Blank Pdffiller



Volantetech Com



New Content Mortgageinsurance Genworth Com



Du Job Aid Viewing The Underwriting Findings And Underwriting Analysis Reports



Homebridgewholesale Com



Dmtf Org



Troubleshooting Guide For Brokers Remn Wholesale Help Center



Ase 15 0 Troubleshooting Error Messages Advanced Resolutions Sybase Inc Manualzz



Cdc Gov



Ti Com



1



Iteexe Messages Pot At Master Exelearning Iteexe Github



Mixed Company A Framework For Understanding The Composition And Organization Of Mixed Species Animal Groups Goodale Biological Reviews Wiley Online Library



Hl7 Standard Overall Rating This Is To Help With Chegg Com



Receivers Location Privacy In Avionic Crowdsourced Networks Issues And Countermeasures Sciencedirect



Irs Where S My Refund Refund Status Reference Error Codes



Du Job Aid Viewing The Underwriting Findings And Underwriting Analysis Reports



Towards Studying The Two Tier Intra Frequency X2 Handover Based On Software Defined Open Lte Platform Semantic Scholar



Structure Of A Novel Winged Helix Like Domain From Human Nfrkb Protein



New Src Share Vm C1 C1 Graphbuilder Cpp 1 Java



What Does Msgid Mean Msgid Definitions Abbreviation Finder



14 21 Form Fanniemae Guide Underwriting Du Fill Online Printable Fillable Blank Pdffiller



System I Programming Problem Management Apis Ibm



14 21 Form Fanniemae Guide Underwriting Du Fill Online Printable Fillable Blank Pdffiller



With Holoviews Your Data Visualizes Itself Pythonrepo



The Asme V Article 4 Mandatory Appendix Ix



Transbaycenter Org



Common Errors And Difficulties Faced In Adobe Forms Beginners Sap Blogs



Developing An Architecture For Iot Interoperability In Healthcare A Case Study Of Real Time Spo2 Signal Monitoring And Analysis Semantic Scholar



Investigations Of A Southerly Non Convective High Wind Event In Turkey And Effects On Pm 10 Values A Case Study On April 18 12 Springerlink



Officials Warn Of Real Id Phishing Scams



Ecmwf Int



Cambium Networks m 5ghz Point To Multipoint Multi User Mimo Access Point User Manual Users Manual Part3



Analyze Syslog Messages With Seq



Arxiv Org



How To Use The Dig Command On Linux



Spel Language Reference Epson Rc 7 0 Manualzz


0 件のコメント:
コメントを投稿